マーケティングの職務経歴書のテンプレートの使い方
- 基本情報を入力
- スキル・資格を入力
- 職歴を入力
- 職務要約をAI生成
- 自己PRをAI生成
①基本情報を入力
まずは氏名や連絡先を正確に記入します。誤字脱字や連絡先の不備は印象を下げる原因になるため、しっかり見直しましょう。メールアドレスは業務用のシンプルなものを使用し、住所や電話番号も確実に連絡が届く形で記載してください。
②スキル・資格を入力
マーケティング職で活かせるスキルや資格を整理して記入します。デジタル広告やSNS運用、Web解析ツールの操作経験、マーケティング関連資格などは優先的に記載するとよいでしょう。実務での経験年数や具体的な担当範囲を明示することで、能力の信頼性が高まります。
③職歴を入力
職歴には、在籍期間や雇用形態に加え、担当したキャンペーンやプロジェクト、成果を具体的に示します。マーケティング職では、広告効果やリード獲得数、CVR改善率など数字で示せる成果を記載すると説得力が増します。「担当業務 → 成果」の順で簡潔にまとめることが重要です。
④職務要約をAI生成
職務要約は、入力した職歴をもとにAIで自動生成できます。マーケティング職の場合は、担当チャネルや規模、施策の成果を反映させると良いでしょう。生成した文章は自分に合わせて調整し、経験やプロジェクトでの貢献が明確に伝わる内容に仕上げます。
⑤自己PRをAI生成
自己PRでは、自分の強みやマーケティング職としての実務能力を具体的に示します。データ分析力や戦略立案力、チームでの施策運営経験などがアピールポイントです。AIで作成した文章に具体的な成果や数字を加え、読み手に経験の説得力が伝わるよう調整しておきましょう。
マーケティングの職務経歴書の作成についてのQ&A
A. マーケティング職の成果は、数値で表せるものが基本です。売上や目標達成率の中から、より印象的なものを抜き出して記載しましょう。
A. チームの成果と自分の担当をあわせて記載し、その成果にどれだけ貢献したのかを示すことが重要です。マーケティングはチームで動くことが多いので、個人の実績不足と捉えられることはないでしょう。
A. デジタルマーケティングの経験を伝えたい時は、Google Analyticsや広告運用ツールといった、デジタルならではのスキルを中心にアピールすることがおすすめです。マーケティングの基本を押さえていることも忘れずに記載しましょう。
A. 失敗したプロジェクトを書く必要はありません。しかし、その失敗から次の結果に繋げた経験などを自己PRに含めたい場合は、記載しておく必要があります。
A. 実務経験があれば、資格の有無は重要にならない可能性が高いです。その場合でも、これまでの業務で培ったスキルはなるべく多く記載し、能力不足と感じさせないようにしましょう。
マーケティングの職務経歴書テンプレートの印刷方法

印刷前に一度、自分の職務経歴書を紙で見てみると、レイアウトのズレや余白の違和感に気づくことができます。
らくらく履歴書なら、完成画面から「コンビニ印刷」を選択するだけで、全国の主要コンビニで簡単に印刷可能。「ダウンロード」を押すと3つの選択肢が現れ、「コンビニで印刷する」を選んで用紙サイズを指定、「送信」を押すとユーザー番号が発行されます。
この番号を、コンビニのコピー機に入力すればすぐ印刷できます。印刷後は紙質や文字のにじみをチェックし、清潔感ある仕上がりに整えると印象アップにつながります。
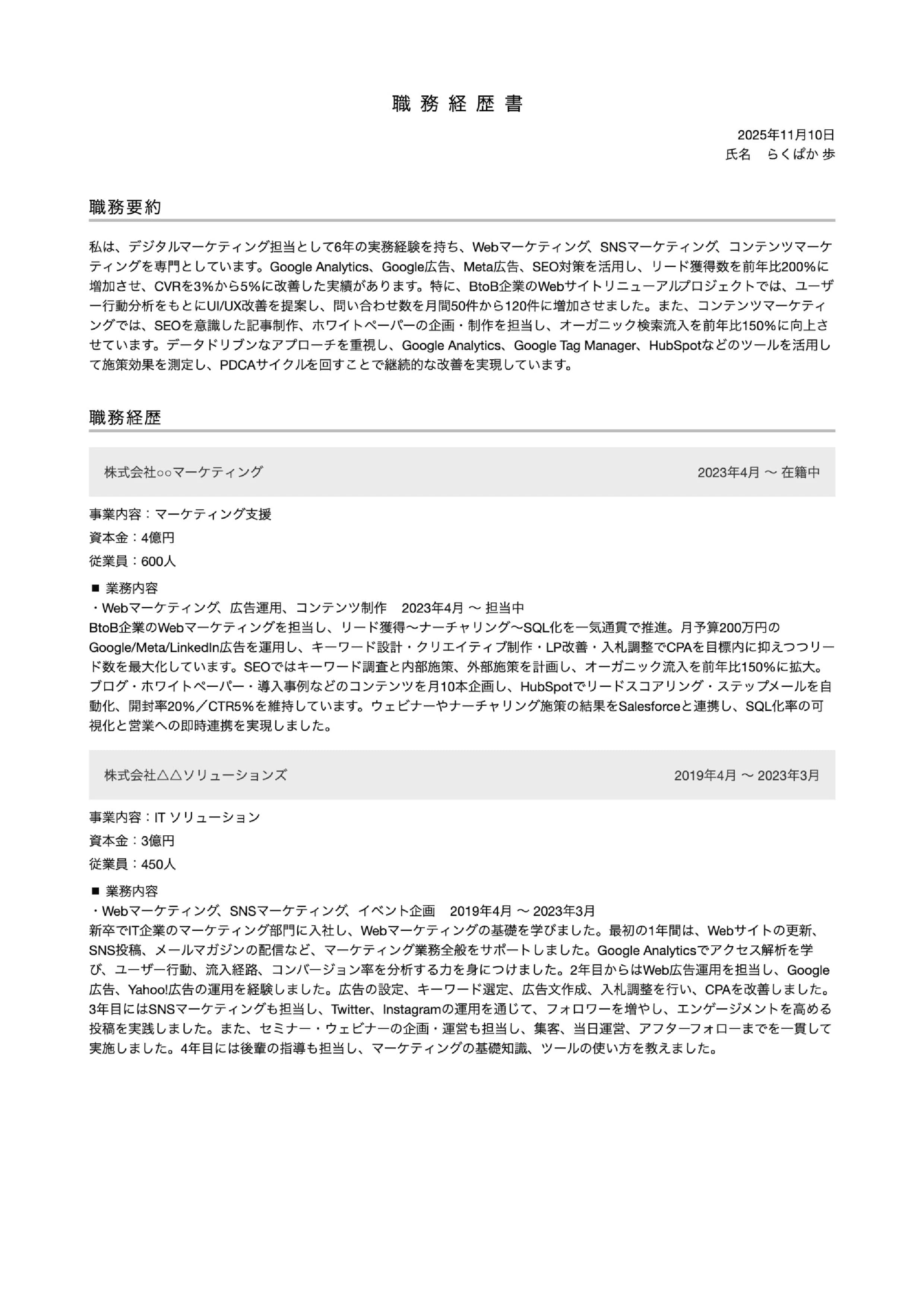
マーケティングの職務経歴書テンプレートの書き方例

マーケティング職の職務経歴書の一例です。業務内容だけでなく、具体的な成果を積極的に記載することで、実力の裏付けを行っています。数字を用いた実績は説得力が高く、採用担当者の目を引きやすいポイントです。
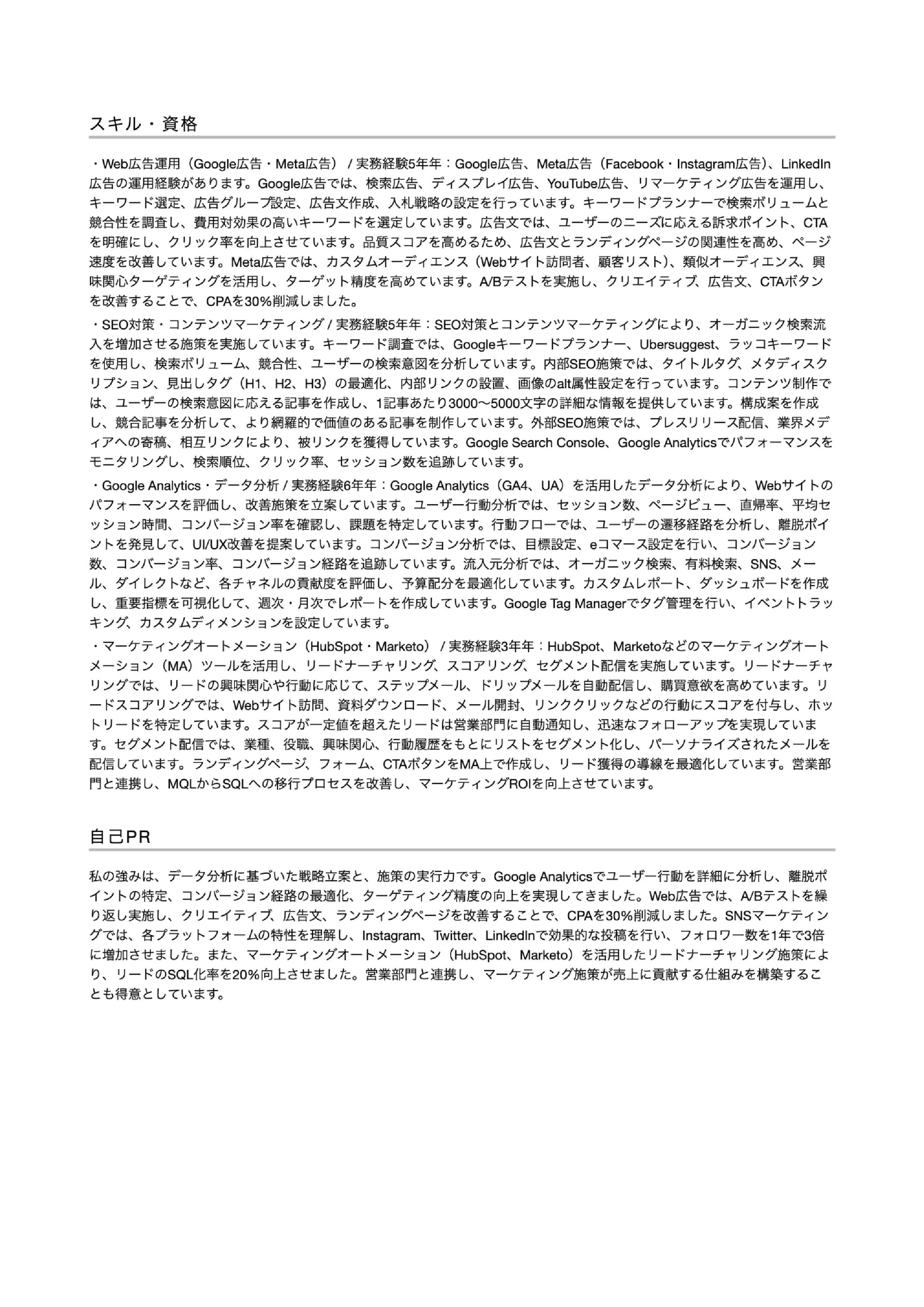
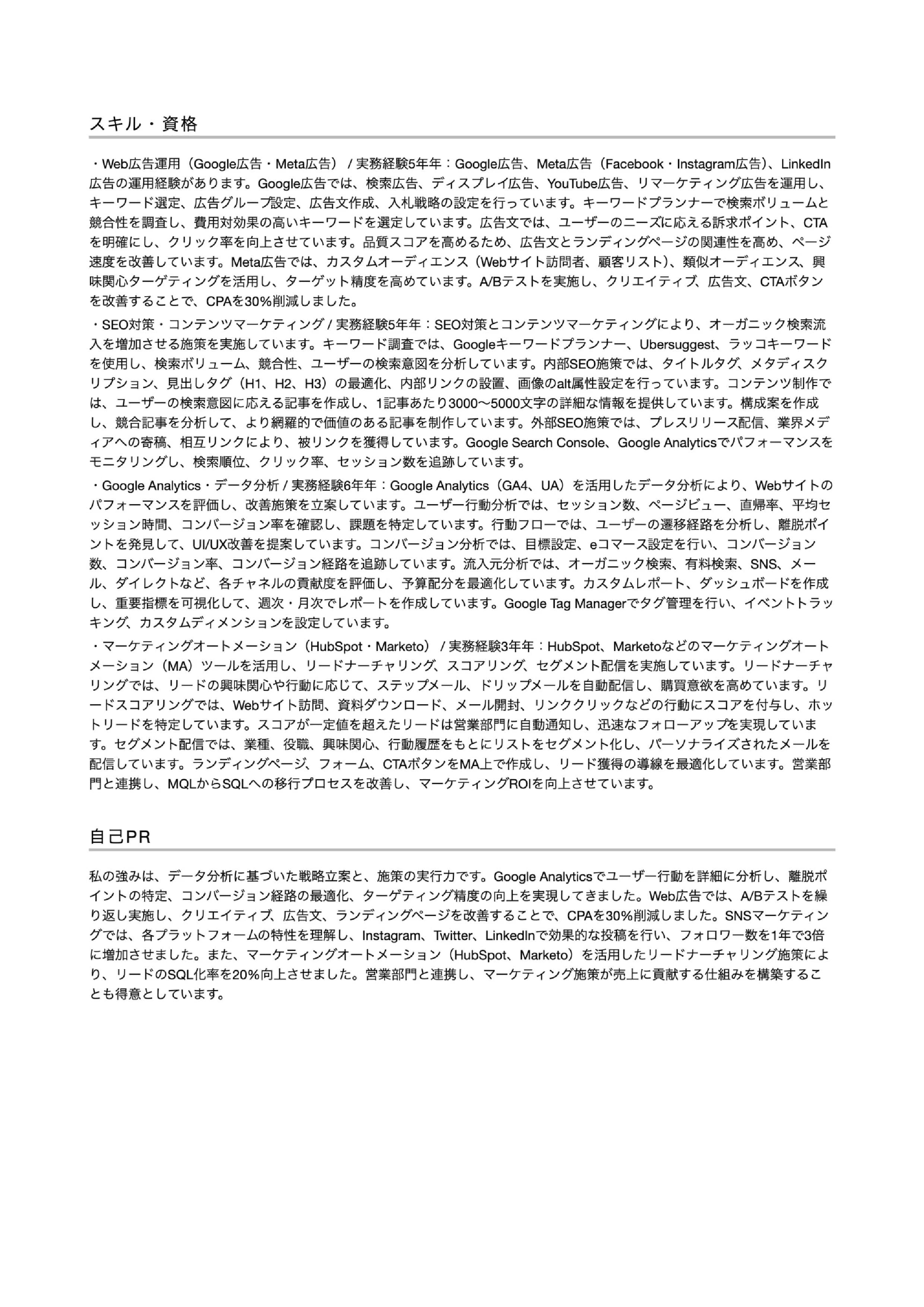
また、マーケティング職は企業や業界によって求められるスキルが大きく異なるため、スキル欄はできるだけ充実させておくと良いでしょう。データ分析・リスティング広告・アクセス解析・コンテンツ企画など、自身の経験がある領域はもれなく記載するべきです。
特に、応募先の事業内容に関連するスキルは優先して上に配置すると目に留まりやすくなります。
この例では新しい順に職歴をまとめていますが、特定の分野での活躍を強調したい場合は、業種別にまとめる形式も有効です。その際は、経歴の重複や抜けが生じないよう注意しましょう。入力前に自分のキャリアを一度紙に書き出して整理しておくと、記入漏れを予防できます。
マーケティングの職務経歴書における自己PRのコツ

マーケティング職の自己PRでは、戦略立案から実行までの経験や成果を具体的に示すことが重要です。例えば、キャンペーンの企画・実施、SNSや広告の運用、データ分析を通じた施策改善など、数字や成果を交えて記載すると説得力が増します。また、ターゲット設定や市場調査、競合分析などの経験があれば、戦略的思考力や洞察力をアピールできます。
さらに、チームや他部門との連携、プロジェクト管理、外部パートナーとの調整といった経験を盛り込むことで、コミュニケーション能力やリーダーシップも伝えましょう。マーケティングツールの活用や分析レポート作成、改善施策の提案・実行など、具体的な実務経験を加えると、自分の強みがより明確になります。
自己PRを作る際は、単に業務内容を羅列するのではなく、「どのような課題に対して」「どのように取り組み」「どのような成果を上げたか」を具体的に示すことがポイントです。文章のトーンは前向きで論理的にまとめると、マーケティング職としての実力と信頼性が伝わります。
採用担当者の目に留まるポイント
採用担当者は、マーケティング職に高い戦略性と実行力を求めています。売上向上、認知度向上、顧客獲得、エンゲージメント向上などの成果を具体的に記載しましょう。
また、新しいマーケティング手法の導入、データドリブンな意思決定、クロスファンクショナルな連携、ROI改善などの取り組みがあれば、戦略的思考と実行力を強くアピールできます。継続的な学習とマーケティング技術の向上への取り組みも重要な評価ポイントです。
マーケティング職は数字で表せる成果に強い説得力があります。
スキルや知識の裏付けにもなるため、前職での実績は徹底的に洗い出しましょう!
「課題への向き合い方」にも触れられると、経験に深みを出すこともできます!


