薬剤師の職務経歴書のテンプレート


薬剤師向けの職務経歴書フォーマットです。薬剤師に特化した、自己PRや職務要約作成機能を利用することができます。
薬剤師の職務経歴書テンプレートの使い方
- 基本情報を入力
- スキル・資格を入力
- 職歴を入力
- 職務要約をAI生成
- 自己PRをAI生成して調整
①基本情報を入力
氏名や連絡先を正確に入力します。選考結果が確実に届くように、メールアドレスと電話番号の再確認は必須です。また、誤字・脱字があると印象を損ねるため、入力ミスには注意しましょう。
②スキル・資格を入力
薬剤師免許のほか、認定薬剤師・公認薬剤師などの資格があれば明記します。さらに、調剤・服薬指導・在宅医療支援・医薬品管理などのスキルを具体的に書くと、業務の幅が伝わります。使用経験のある調剤システムや医薬品データベースを記載しておくのも効果的です。
③職歴を入力
勤務した薬局・病院・ドラッグストアなどの名称、在籍期間、担当業務を記入します。「調剤業務」「服薬指導」「薬歴管理」といった基本業務に加え、「処方箋枚数」「担当患者数」「在宅訪問件数」など具体的な実績を添えると説得力が増します。
④職務要約をAI生成
職務要約は、これまでの業務経験をAIで簡潔にまとめられます。生成した文章は、取り扱った診療科の処方内容や服薬指導の経験、チーム医療への貢献などを加えて調整すると、実務力がより伝わりやすくなります。
⑤自己PRをAI生成して調整
自己PRもAIが作成した文章を基にして、患者対応力や薬学的知識、リスク管理の意識など、自分の強みを加筆していきましょう。「処方内容の確認を徹底し、誤投薬を防止した経験」や「医師との連携で副作用対策を行った事例」などを盛り込むと、実践的な能力を印象づけることができます。
薬剤師の職務経歴書作成についてのQ&A
A. 薬局と病院での業務内容は大きく異なるため、施設ごとに分けて記載しましょう。具体的には、処方件数や対応科目、扱った薬の種類、服薬指導や在庫管理など、実際に担当した業務を詳しく書くと、経験の幅が伝わりやすくなります。
A. 在庫管理や新人教育、チーム運営など調剤以外の経験も重要です。応募先で活かせるスキルや役割を具体的に示すことで、単なる業務経験以上の価値をアピールでき、採用担当者に印象づけることができます。
A. 勤務期間を明確に分け、それぞれの職場で担当した業務内容や成果を簡潔に記載しましょう。短期勤務でも意味のある経験やスキルがあれば強調し、応募先で活かせる点を具体的に示すことで、経歴全体の価値を高めることができます。
A. 扱った処方箋の種類や科目は、特に専門性や経験の幅を示す重要な情報です。応募先の求める分野に関連する経験は具体的に書くと効果的で、扱える薬剤や科目の幅をアピールすることで、採用担当者に即戦力としての印象を与えられます。
A. 電子薬歴システムや調剤機器など、前職で扱った設備やツールは具体的に記載しましょう。応募先でも使用される可能性がある場合は特に評価されやすく、業務のスムーズな適応力や実務経験の幅を示す有力なポイントになります。
薬剤師の職務経歴書テンプレートの印刷方法

印刷する手順は非常にシンプルです。職務経歴書の完成画面で「ダウンロード」ボタンを押し、「コンビニで印刷」を選択します。用紙サイズを決めて送信すると、自動的にユーザー番号が発行されます。その番号をコンビニのコピー機に入力すれば印刷が始まります。
印刷後は紙面を確認し、文字のかすれや余白のズレがないかをチェックしましょう。より整った印象を与えるためには、白色の上質紙に印刷するのがおすすめです。
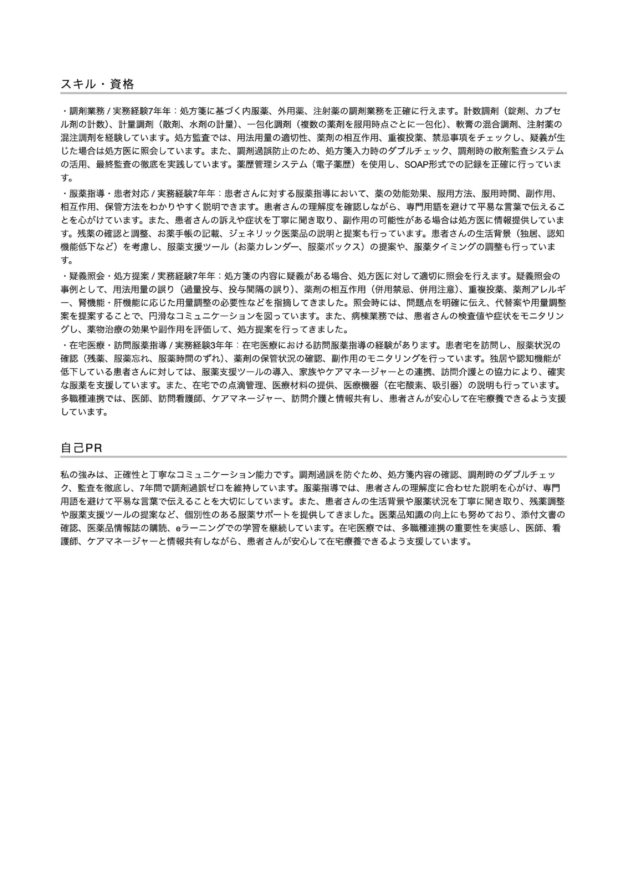
薬剤師の職務経歴書テンプレートの書き方例

らくらく履歴書で作成した薬剤師の職務経歴書の例です。
薬剤師の場合、職歴や業務内容が多くなることも多いため、2ページ目に差し掛かっても問題ありません。最新の勤務先から順に記載することで、直近での経験や成果をアピールしやすくなります。
また、調剤業務、服薬指導、在庫管理、教育担当など、役割ごとに業務内容を整理して書くと、経験の幅が伝わりやすくなります。特に病院と薬局での勤務経験がある場合は、施設ごとに分けて具体的な処方件数や対応科目、扱った薬の種類を記載すると効果的です。
処方箋の種類や特殊な医薬品の取り扱い経験、電子薬歴や調剤システムの使用経験も、応募先で即戦力として活かせるポイントとして記載しましょう。
自己PRや実績は、処方件数や患者対応数など具体的な数字を用いて示すと説得力が増します。さらに、チームでの教育経験や研修参加歴も盛り込むことで、コミュニケーション力や指導力をアピールできます。
直近以外のアピールポイントは職種ごとにまとめるなど、整理して書くと読みやすさも向上します。数字や具体的な業務内容を交えて作成することが、採用担当者にわかりやすく魅力的な職務経歴書になるポイントです。
薬剤師の職務経歴書における自己PRのコツ

薬剤師としての自己PRでは、専門知識だけでなく、患者との信頼関係を築くためのコミュニケーション力を中心に伝えることが効果的です。服薬指導の際にどのような工夫を行ったか、お薬手帳を活用して服薬状況を改善した事例、残薬管理の提案などを具体的に記載すると、患者目線での対応力を示せます。
医師や看護師など他職種との情報共有を通じて治療の質向上に貢献した経験があれば、チーム医療の中での活躍もアピールできるでしょう。副作用モニタリングや薬剤管理指導、医薬品情報の提供などの取り組みも、薬剤師としての実務能力を裏付ける要素となります。
また、地域医療連携や学生実習の指導など、薬剤師としての活動範囲を広げた経験があれば積極的に記載しましょう。専門職としての社会貢献意識や教育的視点も伝えられます。
採用担当者の目に留まるポイント
採用担当者は、薬剤師に正確性と安全管理への意識を最も重視します。調剤過誤防止の取り組み、医薬品の品質管理、在庫管理の効率化、医薬品情報の収集・提供、後輩薬剤師への指導などを具体的に記載しましょう。
また、かかりつけ薬剤師としての活動、地域包括ケアへの参画、健康サポート薬局での取り組みなどがあれば、地域医療への貢献度を強くアピールできます。
![]()
らくぱか先生
調剤・服薬指導・在庫管理は、「どのように工夫して成果につなげたか」まで書きましょう。
さらに、患者さんへの説明で意識していたことも取り込めばコミュニケーション力もアピールできます!
他職種との連携の経験も、チーム医療の実務力の裏付けになります!