営業の職務経歴書のテンプレート


営業職向けの職務経歴書フォーマットです。営業職に特化した、自己PRや職務要約作成機能を利用することができます。
営業の職務経歴書テンプレートの使い方
- 基本情報を入力
- スキル・資格を入力
- 職歴を入力
- 職務経歴書をAI生成
- 自己PRをAI生成
①基本情報を入力
まずは氏名や連絡先を入力します。メールアドレスは普段使いのものではなく、ビジネス用のシンプルなものを使用します。入力後は誤字脱字を必ず確認しましょう。
②スキル・資格を入力
営業職で活かせるスキルや資格を整理して記入します。営業実務に関連する資格や、プレゼンテーションスキル、CRMツールの操作経験などは優先的に記載すると良いでしょう。
スキルの経験年数や担当していた業務範囲を具体的に示すことで、実務経験がより伝わりやすくなります。
③職歴を入力
職歴では、在籍期間や雇用形態だけでなく、担当した顧客や商材、成果を明確に記載します。
営業職の場合は、新規顧客獲得件数や売上実績、既存顧客のフォロー件数など、数字で示せる成果を添えると説得力が増します。
業務内容は、「どの業務を担当し」「どんな成果を上げたか」の順で簡潔にまとめると読みやすくなります。
④職務要約をAI生成
職務要約は、職歴情報をもとにAIで自動生成できます。営業職の場合は、担当していた顧客層や商材、営業スタイルや達成実績を反映させることが大切です。
必要に応じて文章を修正し、より具体的で説得力のある内容に調整しましょう。
⑤自己PRをAI生成して調整
自己PRは、自分の強みや営業で培った能力を具体的に示す段階です。営業職では、提案力や交渉力、顧客対応力、チームマネジメント力などがアピールポイントになります。
AIで作成した文章に数字や実績を加え、応募先に合わせた強調点を調整すると、より印象的な自己PRに仕上げられます。
営業の職務経歴書作成についてのQ&A
A. 達成率や売上など、数字で表せる成果が有効です。どんな業界の営業職でも、結果を出せることが第一に評価されます。
A. まずはチーム全体の成果を書き、その中で自分が果たした役割を具体的に書きましょう。成果に貢献したことが伝われば、自分だけの実績でなくとも評価されます。
A. 目立った営業実績が書けない場合は、業務上工夫したことや、業務効率を改善した取り組みなどがアピールになります。業務に前向きな姿勢が伝われば、実績の少なさを補えます。
A. 営業内容に関して詳細に書きすぎると、守秘義務に反するおそれがあります。また、応募先の企業からも「リテラシーに欠けている」と判断される可能性があるため、アピールに繋がらない部分はなるべくぼかして記載しましょう。
A. 営業職の場合、職種ごとに成果をまとめて並べる「キャリア形式」がおすすめです。その他に、最新の職歴から書いて直近の経験を伝える「逆編年体」も適しています。
営業の職務経歴書テンプレートの印刷方法

職務経歴書が完成したら、提出用の前に一度自分で印刷し、全体の見た目を確認しておくのがおすすめです。
らくらく履歴書では、完成画面の「コンビニ印刷」からすぐに印刷手続きができます。ファミリーマートやローソン、セイコーマートなど主要なコンビニに対応。
完成後、「ダウンロード」ボタンを押すと3つの選択肢が表示されるので、「コンビニで印刷する」を選んで用紙サイズを指定、「送信」を押せばユーザー番号が発行されます。
この番号をコンビニのコピー機に入力するだけで印刷が開始。印刷枚数や用紙の設定もその場で調整できます。印刷後は文字の太さや配置などをチェックし、必要に応じて再印刷するとより整った印象になります。
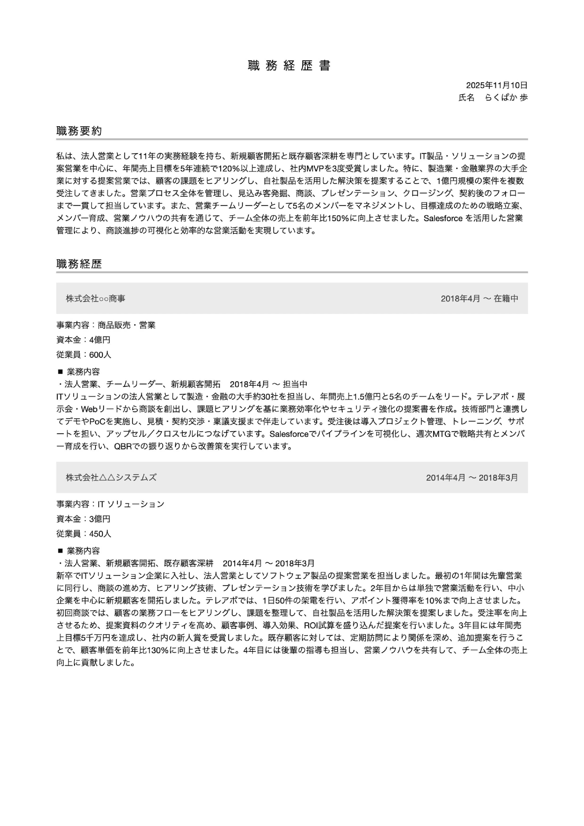
営業の職務経歴書テンプレートの書き方例

らくらく履歴書で作成した営業職の職務経歴書の例です。こちらの例よりも職歴や業務内容が多い場合は、2ページ目に差し掛かっていても問題ありません。
最新の職歴から順に記載しているため、直近で上げた成果をアピールしやすくなっています。また、直近以外で特にアピールしたい実績がある場合は、業種や職種ごとにまとめて職歴を並べるのもおすすめです。
また、営業スタイルや取扱商材まで書くことで、活躍をイメージしやすくなるでしょう。応募先と関連する経験があれば、好印象を与えるチャンスにもなります。
営業としての成果は、なるべく金額や割合などの具体的な数値を使って示します。同じ実績でも、数字で伝えるか割合で伝えるかで受ける印象は異なってきます。どちらがよりインパクトを与えられるか、両方のパターンを書いて比べてみるのがおすすめです。
営業の職務経歴書における自己PRのコツ

営業職では、コミュニケーション能力と成果創出力を重点的にアピールしましょう。顧客ニーズの把握、提案力、交渉力、クロージング力などの営業スキルを具体的に記載することが重要です。
また、顧客との長期的な関係構築、チーム営業での連携、マーケティング部門との協力などの経験があれば、協調性と戦略性をアピールできます。困難な案件の成約や新市場開拓の成功事例も効果的です。
採用担当者の目に留まるポイント
採用担当者は、営業職に高い成果を目指して努力できる継続力を求めています。売上実績、目標達成率、新規顧客獲得、既存顧客の売上拡大などの成果を具体的に記載しましょう。
また、営業プロセスの改善、顧客満足度の向上、後進の指導、営業ツールの活用などの取り組みがあれば、改善意識と指導力を強くアピールできます。
らくぱか先生
営業では、継続力と知識をバランス良くアピールすることが大切です。
経験した営業スタイルや商材まで詳しく書いて、応募先とのマッチ度をアピールしましょう!
顧客に寄り添う視点もあると柔らかい印象になります!
