経理・財務職の職務経歴書のテンプレート


経理・財務職向けの職務経歴書フォーマットです。経理・財務職に特化した、自己PRや職務要約作成機能を利用することができます。
経理・財務職の職務経歴書のテンプレートの使い方
- 基本情報を入力
- スキル・資格を入力
- 職歴を入力
- 職務要約をAI生成
- 自己PRをAI生成
①基本情報を入力
氏名や住所、電話番号、メールアドレスなど基本情報を正確に入力します。特にメールアドレスは社内外での連絡に使用するため、ビジネス用で分かりやすいものに設定し、入力後は誤字や数字の確認を忘れず行いましょう。
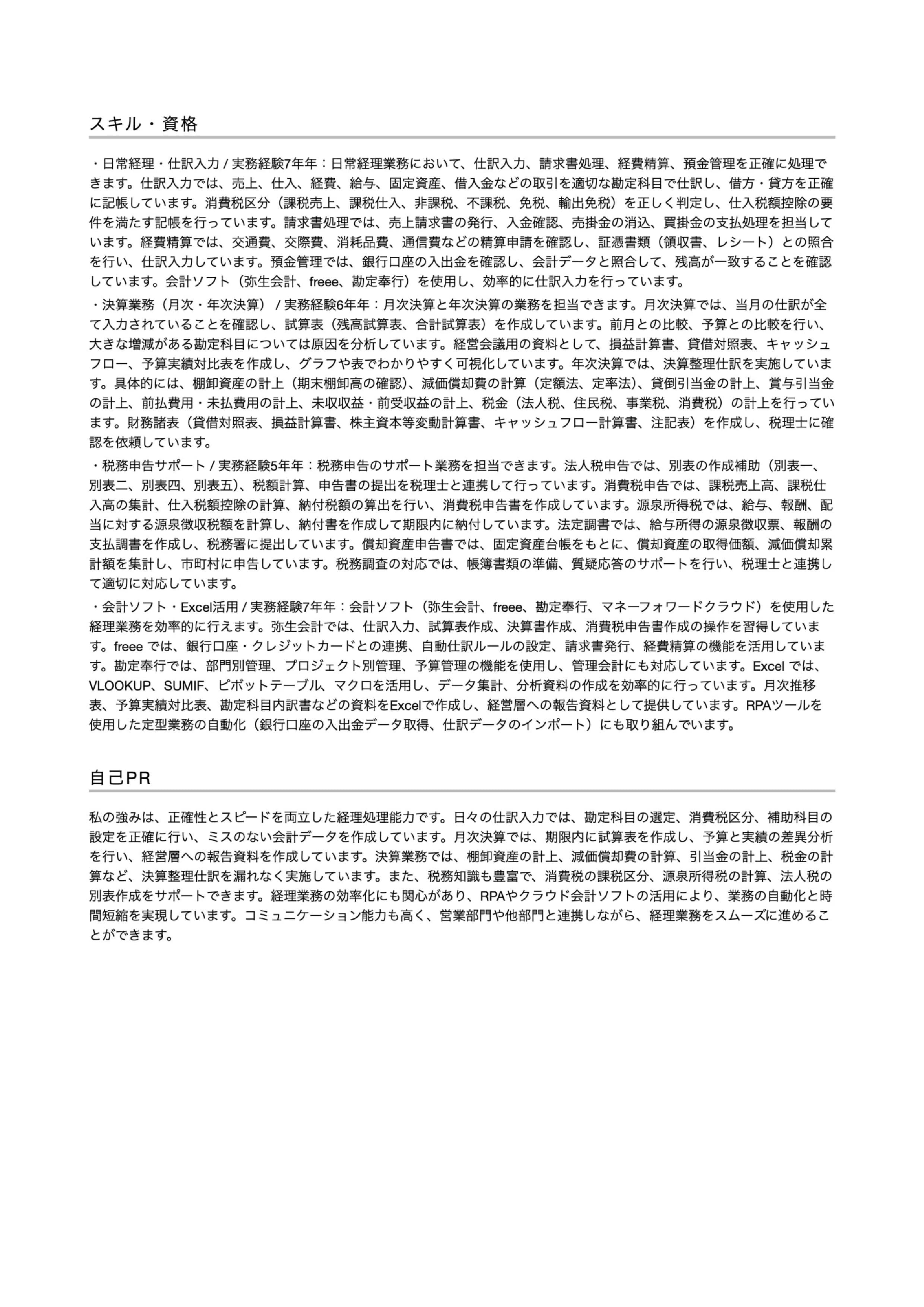
②スキル・資格を入力
保有資格や業務スキルを整理して記入します。経理・財務職では、「日商簿記」「USCPA」「財務分析能力」「決算処理経験」など、応募先業務に直結する内容を優先して記載すると実務力が伝わりやすくなります。また、Excelでの集計や会計ソフトの使用経験も具体的に書くと説得力が増します。
③職歴を入力
職歴欄には勤務先名・在籍期間・雇用形態・担当業務を正確に記入します。担当した会計処理の範囲や決算件数、予算管理、コスト削減の取り組みなどを具体的に書くと、業務内容の幅と成果が伝わりやすくなります。可能であれば「決算期数」「経費削減額」など数字を添えた実績を明示しましょう。
④職務要約をAI生成
職務要約は、入力した職歴情報をもとにAIで自動生成できます。経理・財務職では、決算処理や予算管理、財務分析などの経験を反映させると、採用担当者に専門性や即戦力感を伝えやすくなります。
⑤自己PRをAI生成
AIで生成した文章をベースに、自分の強みや具体的な経験を加筆します。「月次・年次決算の正確な処理」「予算管理とコストコントロール」「財務分析を活かした提案」などを盛り込むと、経理・財務職としての信頼性や実務力が伝わります。組織の財務管理に貢献できる強みをわかりやすく示す構成にしましょう。
経理・財務職の職務経歴書の作成についてのQ&A
A. 担当範囲や会社数を書き、それぞれの業務内容を書けば業務幅の広さや調整力がアピールできます。
A. 自動化・マニュアル作成・作業効率化などの経験は明確なアピールポイントです。「月次処理時間を30%短縮するための改善策を実施」など、成果を数字で示すと説得力が増します。
A. 担当した業務範囲や使用したシステムを明示しましょう。例えば「仕訳入力を担当」「月次決算サポートでExcelを使用」と具体的に書くと実務経験が伝わります。
A. Excelなどの基本から、専門性の高いツールまでなるべく全て書き出すことをおすすめします。「あって当然」と思っているスキルでも、応募先の企業からすれば習得しているかどうか判断できません。基礎が抜けていると思われないためにも、思いつく限り記載しておきましょう。
A. 担当した全ての業務を書く必要はなく、アピールになるものを抜き出して書けば問題ありません。また、「〇〇に関する業務を複数担当」といった形で省略することもできます。
経理・財務職の職務経歴書テンプレートの印刷方法

らくらく履歴書で作成した職務経歴書は、簡単な手順でコンビニから印刷できます。
「ダウンロード」ボタンを押すと、「コンビニで印刷」「PDFをダウンロード」「メールで送信」の3つが表示されます。その中から「コンビニで印刷する」を選び、用紙サイズを選択して送信すると、コピー機で使えるユーザー番号が発行されます。
発行されたユーザー番号をファミリーマートやローソンなどのマルチコピー機に入力すれば印刷完了です。印刷された職務経歴書にミスがないか、印刷のスレがないかなど、細部にわたって確認しましょう。
経理・財務職の職務経歴書テンプレートの書き方例

経理・財務職の職務経歴書の例です。経験業務をなるべく多く書き、経験の広さをアピールしましょう。
仕訳件数、月次・年次決算の担当、予算規模、財務分析の実績などを、数値を用いて伝えることがポイントです。また、業務改善の提案など、数値には表れない実績も有効です。
業務経験が狭い場合は、継続力や専門性の高さなどを主体にアピールすることで、経験不足に見られることを避けられます。目立った実績がなくとも、コツコツと安定して業務を遂行できることは強みになります。
使用した会計システムやExcelなどのツールも書いておくと、即戦力としての期待が高まります。基本的なスキルまで必ず記入しましょう。
経理・財務職の職務経歴書における自己PRのコツ

経理・財務職の自己PRでは、単なる記帳や日常業務だけでなく、財務分析や経営支援に関わった経験を中心にアピールすることが重要です。例えば、財務諸表の分析や予算実績管理、コスト分析、投資判断のための資料作成、銀行との折衝など、数字に基づいた意思決定支援の経験を具体的に記載しましょう。
加えて、経営陣への報告資料作成や予算策定への参画、内部統制の整備・運用などの経験があれば、戦略的思考力や経営感覚を示すことができます。日々の業務で培った正確性や分析力も、数値で示すとより説得力が増します。
さらに、業務改善やコスト削減の成果、チームメンバーへの指導や教育に関わった経験なども組み合わせてみましょう。単なる会計処理だけでなく経営に貢献できる人材としての印象を与える自己PRになります。
採用担当者の目に留まるポイント
採用担当者は、経理・財務職に正確性と信頼性を特に求めています。会計基準や税法の正確な理解と適用、会計基準の変更対応、税制改正への対応、監査法人との調整、内部監査の実施などの経験を具体的に記載しましょう。
追加で、コンプライアンス体制の整備、リスク管理、不正防止対策、業務マニュアルの作成・更新などの取り組みがあれば、責任感と専門性を強くアピールできます。
![]()
らくぱか先生
経理・財務職は何をアピールすればいいのか迷ってしまいがちです。
しかし、基本は普段の業務内容をそのまま伝えればOK!
担当業務の広さや安定性が評価に直結するので、飾りすぎず経験を伝えましょう!
